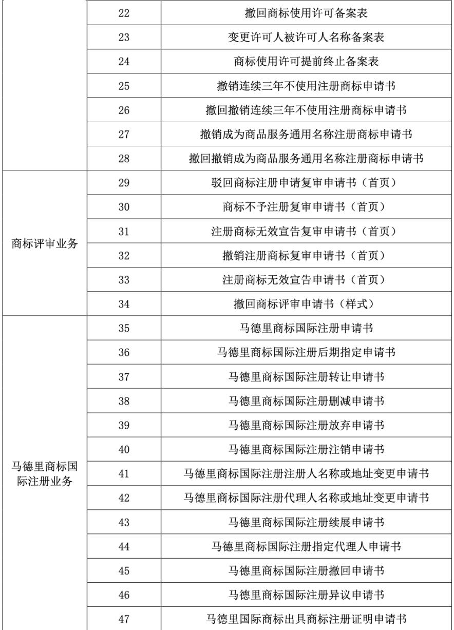
为规范商标申请行为,营造诚实守信的良好氛围,推进商标信用管理工作,我局对相关商标书式作出调整,现将修订的商标书式予以公布,自2022年12月1日启用,旧版书式将同时停止使用。
特此通知。


附件2及具体通知可前往国家知识产权局官网查看↓
国家知识产权局商标局
2022年11月18日
您好,欢迎对我们《创名商标转让网》提出宝贵的意见和建议,我们将认真听取您的建议,同时我们将会抽取幸运奖,给予礼品奖励您对我们的关心,如果您的意见经我们采用,我们将给予千元现金大奖。有您的支持,我们会全力以赴做的更好,让您更满意!